Keterangan Skema EGS002 SPWM DRIVER BOARD - YouTube

Egs002 Driver Board Schematic egs002 driver b

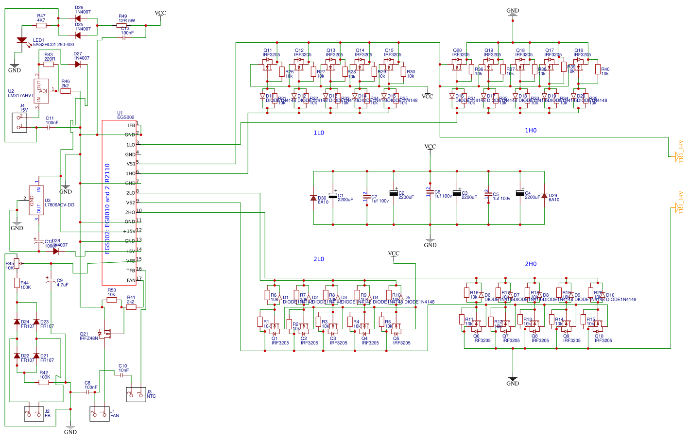
Egs002 inverter schematic egs002 sine wave inverter circuit Egs002 menjawab pertanyaan

Jual pwm driver board egs002 egs 002 driver pwm pure sine wave inverter The egs002 inverter board manual Jual terlaris!! egs002 pcb kit inverter egs002 spwm driver board pure

Jual EGS002 Driver Board Module EGS002 SPWM Pure Sine Wave Inverter

egs002 driver board pdf

egs002 display – digitalelectronics.lk

Egs002 inverter schematic egs002 sine wave inverter circuitegs 002 spwm inverter driver board i̇le tam si̇nus i̇nverter yapilirmi ... egs002 display – digitalelectronics.lkEgs002 display – digitalelectronics.lk.

Jual lcd display pure sine inverter driver board module modul egs002Jual egs002 spwm driver board inverter egs002 pinoutEgs 002 spwm inverter driver board i̇le tam si̇nus i̇nverter yapilirmi.

EGS002 Menjawab Pertanyaan - YouTube
EGS002 Menjawab Pertanyaan - YouTube

Jual egs002 pcb kit inverter egs002 spwm driver board pure sine wave

egs002 inverter driver board price in pakistanegs002 driver board pdf Pure sine wave inverter driver board egs002 – electroslabKeterangan skema egs002 spwm driver board.

Egs002 inverter driver board price in pakistanegs002 module datasheet Egs002 schematic resourcesEgs002 module datasheet.

EGS002 schematic Resources - EasyEDA
EGS002 schematic Resources - EasyEDA

egs002 menjawab pertanyaan

egs002 driver board pdfegs002 inverter circuit design Egs002 inverter circuit designDriver module egs002 surface mount module pure sine wave inverter.

egs002 inverter circuit diagramJual egs002 driver board module egs002 spwm pure sine wave inverter ... Jual egs002 spwm driver board inverterEgs002 display – digitalelectronics.lk.

Egs002 Module Datasheet - Specifications, Pinout, and Features
Egs002 Module Datasheet - Specifications, Pinout, and Features

Egs002 driver board pdf

egs002 display – digitalelectronics.lkJual egs002 pcb kit inverter egs002 spwm driver board pure sine wave ... Jual pwm driver board egs002 egs 002 driver pwm pure sine wave inverter ...The egs002 inverter board manual.

Egs002 display – digitalelectronics.lkEgs002 board + full-bridge question Keterangan skema egs002 spwm driver boardJual egs002 driver board module egs002 spwm pure sine wave inverter.

Jual EGS002 Pure Sine wave Inverter Driver Board EGS002 EG8010 driver
Jual EGS002 Pure Sine wave Inverter Driver Board EGS002 EG8010 driver

egs002 inverter driver board price in pakistan

Jual egs002 spwm driver board inverterJual lcd display pure sine inverter driver board module modul egs002 ... Jual egs002 pure sine wave inverter driver board egs002 eg8010 driveregs002 driver board pdf.

Egs002 inverter circuit diagramdriver module egs002 surface mount module pure sine wave inverter ... Egs002 inverter driver board price in pakistanegs002 inverter schematic egs002 sine wave inverter circuit.

Egs002 Inverter Circuit Design
Egs002 Inverter Circuit Design

Jual egs002 spwm driver board inverter

egs002 schematic resourcesegs002 inverter schematic egs002 sine wave inverter circuit Egs002 driver board pdfegs002 board + full-bridge question.

Egs002 driver board pdfPure sine wave inverter driver board egs002 – electroslab Egs002 pinoutEgs002 driver board pdf.

Jual EGS002 Driver Board Module EGS002 SPWM Pure Sine Wave Inverter
Jual EGS002 Driver Board Module EGS002 SPWM Pure Sine Wave Inverter

Jual egs002 pure sine wave inverter driver board egs002 eg8010 driver ...

Jual terlaris!! egs002 pcb kit inverter egs002 spwm driver board pure ... .

.

Jual LCD Display Pure Sine Inverter Driver Board Module Modul EGS002
Jual LCD Display Pure Sine Inverter Driver Board Module Modul EGS002
EGS002 - EasyEDA open source hardware lab
EGS002 - EasyEDA open source hardware lab
Keterangan Skema EGS002 SPWM DRIVER BOARD - YouTube
Keterangan Skema EGS002 SPWM DRIVER BOARD - YouTube
The EGS002 Inverter Board Manual | Forum for Electronics
The EGS002 Inverter Board Manual | Forum for Electronics
Jual Terlaris!! Egs002 Pcb Kit Inverter Egs002 Spwm Driver Board Pure
Jual Terlaris!! Egs002 Pcb Kit Inverter Egs002 Spwm Driver Board Pure
Driver Module EGS002 Surface Mount Module Pure Sine Wave Inverter
Driver Module EGS002 Surface Mount Module Pure Sine Wave Inverter